
Filosofi Perusahaan
Kami percaya bahwa kepuasan pelanggan adalah prioritas utama. Kami berkomitmen untuk memberikan pelayanan terbaik dan menyediakan produk berkualitas tinggi dalam semua aspek bisnis kami. Integritas, inovasi, dan keberlanjutan menjadi landasan utama dalam setiap langkah yang kami ambil. Kami berupaya untuk menjadi mitra yang dapat diandalkan dan berkontribusi positif dalam pembangunan infrastruktur yang berkelanjutan.


PT. BERLIAN SENTOSA MANDIRI
Menyediakan Pelayanan Terbaik di kelasnya


Pemimpin kami membawa pengalaman yang luas dan visi yang jelas untuk menjadi pemimpin dalam industri distribusi. Dengan integritas dan dedikasi yang tinggi, beliau telah berhasil membangun reputasi di berbagai perusahaan yang telah dia kembangkan sebagai mitra terpercaya bagi para pelanggan.
Prestasi perusahaan ini tidak hanya terlihat dari segi penjualan yang meningkat, tetapi juga dari penghargaan yang diterimanya dalam hal pelayanan dan keunggulan operasional. Ini semua merupakan hasil dari komitmen terus-menerus untuk memenuhi kebutuhan pelanggan dan menjaga standar kualitas yang tinggi.
Dengan nilai-nilai seperti kualitas, inovasi, integritas, dan keberlanjutan sebagai landasan utama, PT. Berlian Sentosa Mandiri akan terus berusaha untuk menjadi pemimpin dalam industri distribusi material konstruksi, mekanikal, dan elektrikal di Indonesia.
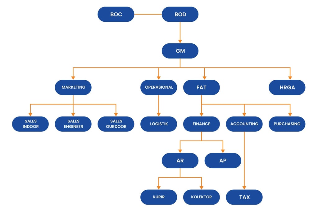
Struktur Perusahaan


Rekam Pencapaian
Perjalanan Bu Vonny Suarly baik sebelum dan sesudah mendirikan PT. Berlian Sentosa Mandiri telah berhasil mencatat pertumbuhan penjualan yang signifikan setiap tahun, mencerminkan kepercayaan pelanggan yang terus meningkat dan efektivitas strategi pemasaran yang diterapkan
2010
Achievement
kehandalan beliau dalam mengatasi masalah dalam perusahaan dan keterlibatannya pada optimisasi manajemen perusahaan membuatnya mendapatkan kesempatan
2017
Opportunity
Bersama mitra kerjanya, beliau diajak bergabung untuk mengembangkan perusahaan PT. CPSS merangkul pasar dibidang konstruksi dan mekanikal
2019
Accomplishment
Dalam waktu 2 tahun semenjak berdirinya PT. CPSS beliau berhasil mendukung para mitra dalam menyelesaikan proyek proyek mereka seperti bandara adisucipto, PIK Avenue
2021
Unique Selling Point
Kompetisi pada tingkat yang lebih tinggi mendorong beliau meningkatkan kualitas terbaik dari segi produk dan juga pelayanan
2024
New Purpose
PT. Berlian Sentosa Mandiri kini hadir dipimpin oleh beliau bersama dengan partner sebagai penyedia material konstruksi, mekanikal, dan elektrikal untuk seluruh indonesia
2023
Expansion
Pengembangan upaya mempermudah meraih pasar yang lebih luas di indonesia, kini beliau membangun kerjasama bersama tidak hanya dengan swasta namun dengan pemerintah daerah
Visi
Misi
Menjadi mitra terpercaya dalam menyediakan solusi material konstruksi, mekanikal, dan elektrikal yang inovatif dan berkualitas tinggi untuk mendukung pembangunan infrastruktur yang berkelanjutan. Kami bertekad untuk memberikan pelayanan terbaik dengan menyedian varian produk dan menjamin ketepatan waktu dalam pengiriman melalui armada pengiriman milik sendiri.
Kepuasan Pelanggan
Menjadi pilihan utama pelanggan dalam penyediaan material konstruksi, mekanikal, dan elektrikal dengan memberikan pelayanan unggul dan solusi yang tepat.
01
Kualitas Produk Terbaik & Ready Stock
Kami memastikan kualitas produk yang tinggi dan ketersediaan ready stock untuk memenuhi kebutuhan pelanggan dengan tepat waktu
02


Inovasi Tanpa Henti
Upaya terus mengembangkan inovasi dalam penyediaan produk dan layanan guna meningkatkan efisiensi operasional dan memenuhi tuntutan pasar yang berkembang.
03
Prinsip Kemitraan Yang Saling Menguntungkan
Membangun hubungan kemitraan yang berkelanjutan dengan pelanggan, pemasok, dan mitra bisnis lainnya untuk mencapai keberhasilan bersama.
04
05
Pengembangan Sumber Daya Manusia
Mengembangkan potensi karyawan melalui pelatihan dan pengembangan sehingga mereka dapat memberikan kontribusi yang maksimal bagi pertumbuhan perusahaan
Manajemen Perusahaan yang Optimal
Dengan meingkatkan efisiensi operasional dan manajemen rantai pasok untuk memaksimalkan kinerja perusahaan
06
Membangun Reputasi Yang Baik
Memiliki reputasi sebagai perusahaan yang dapat diandalkan, transparan, dan bertanggung jawab pada setiap pelayanan
07
Projek & Klien Kami


Kami berkomitmen untuk memberikan kepuasan tertinggi kepada pelanggan kami melalui produk berkualitas dan layanan prima. Pendekatan proaktif kami memastikan bahwa kebutuhan pelanggan selalu diutamakan.
